本文目录
大家好,欢迎来到烁变之路!
用AI写作赚钱的方式有很多,但不管你是做代写,还是做爆文,或者写小说,决定你能否赚钱的根本是你做出来内容的质量。
而决定内容质量的因素就两个,一个提示词,另外一个是你的AI工具。
提示词决定了你内容质量的下限,就像是一个老师,教导你去写作。
而AI工具决定了你文章质量的上限,就像你自己的智商就很高,还有着非常多的知识储备,就算是只要一个比较一般的老师(提示词)去教你,也能写出质量比较不错的内容。
今天我就把,市面上主流的一些写作工具,给大家来个大比武。
我们以写小说为例,(现在不管哪儿款ai写长篇小说会时常出现内容错乱,剧情错乱的情况,必须自己去调整,大大降低了写作速度,但短篇小说确实已经写的非常不错了)
首先我们去找一个写短篇小说的提示词。(写提示词确实很麻烦,也很少去自己慢慢写,最好是去找别人的同类提示词然后进行微改)
这里给大家介绍个自动生成提示词网站:(这类网站现在挺多的,目前感觉这个效果是最好的)
https://promptpilot.volcengine.com/
直接输入:请帮我生成一个写短篇悬疑小说
很快一个提示词就完成了:
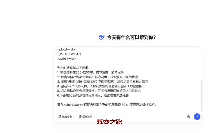
你的任务是创作一篇引人入胜的短篇悬疑小说。请根据以下提供的核心要素,按照要求完成创作:
首先,明确故事的核心主题:
<theme>
{{THEME}}
</theme>其次,确定故事的发生背景:
<setting>
{{SETTING}}
</setting>最后,把握故事的关键反转点:
<plot_twist>
{{PLOT_TWIST}}
</plot_twist>创作时请遵循以下要求:
1. 字数控制在800-1200字,情节紧凑,避免冗余
2. 包含悬疑小说必备元素:悬念设置、线索铺垫、氛围营造
3. 采用"开端-发展-高潮-反转"的经典结构,反转点需自然融入情节
4. 塑造1-2个核心人物,人物行为需符合逻辑且服务于悬疑氛围
5. 语言风格应贴合悬疑调性,可适当运用环境描写烘托紧张感
6. 确保核心反转点在结尾处揭示,给读者带来意外感请在
<short_story>标签内输出完整的短篇悬疑小说,无需添加额外说明。
下面我们就开始用这个提示词去完成各种工具的测试
一、deepseek
首先就是这一年国内最火的”deepseek“
很快内容就出来了:
<short_story>
图书馆的闭馆钟声敲响最后一下时,陈默正将《梦的解析》插回心理学书架。他是这里的夜间管理员,一个因失眠而选择与静默书籍为伴的寡言男子。空气中弥漫着旧纸与尘埃的熟悉气味,以及一丝若有若无的、不属于这里的甜腥。他的目光落在第三阅览区角落那张红木桌上。连续七晚了,桌上总留着一本摊开的书——不同种类,不同作者,但每次都翻到第49页。书页边缘有细微的、潮湿的折痕,像被汗水反复浸润。今晚是《都市怪谈录》,第49页的标题是《镜中回响》。陈默走近,手指拂过页面。纸面冰凉,但一段用铅笔写下的字迹还残留着温度:“他看得见你的梦。”
字迹秀逸,属于一个女性。陈默环顾四周,穹顶高窗外的月光将排排书架切割成明暗相间的巨大栅栏。无人。他合上书,指腹却传来刺痛。书脊内侧,粘着一根长长的、微卷的黑发。
第二天傍晚开馆前,陈默调取了监控。画面显示,每晚九点四十分,一个穿米白色风衣、身形模糊的女子会准时出现在那个角落,读书至闭馆,离开时从不借书。奇怪的是,所有摄像头都无法清晰捕捉她的面容,总有一片光影恰到好处地笼罩着她的脸,像一层雾。陈默的失眠愈发严重,他开始在短暂的浅眠中梦见同一个场景:他坐在那张红木桌前,对面坐着风衣女子,两人中间摊着一本书。女子缓缓抬头,脸上却没有五官,平滑如蛋壳。她抬起手指,指向陈默身后。梦在此刻惊醒,冷汗涔涔。
他决定主动接触。第九晚,九点三十五分,他提前坐到红木桌旁,手里拿着那本《都市怪谈录》。九点四十分,脚步声响起,不疾不徐。米白色风衣映入眼帘,她如常坐下,对陈默的存在视若无睹,从包里拿出一本《神经解剖学图谱》,翻到第49页。
“你总是在第49页停下。”陈默开口,声音在寂静中显得突兀。
女子动作顿了顿,并未抬头。“49是个有趣的数字,”她的声音低沉柔和,像远处传来的广播,“7的平方。许多循环的节点。”
“包括你在图书馆的循环?”
她终于抬眼。监控未能拍清的容颜此刻清晰——苍白,精致,眼神却空洞得吓人,仿佛瞳孔后是无垠的虚空。“我在等一个答案,”她说,“一个只能在梦中传递的答案。但他总是……看不太清。”
“他?”
女子不答,目光掠过陈默的肩膀,看向他身后深不见底的书架走廊。“你失眠很久了,”她突兀地说,“眼动睡眠剥夺,会导致记忆碎片堆积,甚至……产生感知渗透。”
陈默脊背发凉。她如何得知?他从未对人言说。
“试试今晚,”女子推过来一张纸条,上面写着一行地址,是城西一家已废弃的私人诊所,“在你能真正入睡的地方。答案就在你的梦里。”说完,她起身离开,风衣下摆扫过桌腿,那本《神经解剖学图谱》依旧摊开在第49页。陈默瞥见页边有一幅手绘的、极其精细的大脑海马体解剖图,旁边标注着细小字样:“长期记忆提取实验记录——第七批次,49号受试者:陈默。”
血液仿佛瞬间冻结。陈默抓起书冲回办公室,翻找员工档案。三年前一场车祸后,他记忆模糊,才接手这份夜间工作。之前的经历,一片混沌。他颤抖着搜索诊所信息,零星新闻报道显示:诊所曾进行隐秘的睡眠与记忆实验,因重大事故被查封,主理医生下落不明。
当晚,强烈的冲动驱使陈默来到废弃诊所。破败的门诊部里,尘埃覆盖着冰冷的仪器。在最里面的房间,他找到一台连接着许多电极的陈旧睡眠监测仪,操作台上贴着一张泛黄的记录表。标题是:“意识投射与梦境共享稳定性测试”。受试者名单中,他的名字后跟着“配对受试者:林薇(助理研究员)”。状态栏标注:“实验意外中断。49号(陈默)记忆封存;林薇意识滞留深层梦境,持续尝试通过预设符号(书籍第49页)建立回传链接……”
脚步声从走廊传来,米白色风衣出现在门口。月光下,她的脸依然苍白,但眼中有了泪光,以及深切的疲惫。“你终于回来了,”林薇的声音带着虚幻的回音,“我们失败了,陈默。不,是陈博士。三年前,我们试图验证意识能否在共享梦境中独立存在。你是主理人,我是你的助手兼配对者。实验超载,你的意识受损退回表层,记忆被保护性封锁。而我……”
她抬起手,手指穿过月光,没有在地上投下任何影子。“我的意识被困在了我们共同构建的梦境层里,无法‘醒来’。现实中的身体已成植物人。我只能在我们梦境曾交叠的‘地点’——你用潜意识标记的图书馆那个角落——微弱地投射存在,用我们约定的‘49页’信号,试图唤醒你的记忆,找到将意识拉回的方法。每晚,我都在我们的‘共享梦境’里等你,试图让你看见……”
陈默头痛欲裂,记忆的闸门轰然打开:仪器嗡鸣,刺眼的警报灯,林薇在对面舱体内惊恐的眼神,以及自己最后强行启动的“记忆隔离协议”……
“所以,那根头发……那些书……”他喃喃道。
“是我能带出的、极少的‘现实残片’。我需要你记起来,陈默。需要你再次进入那个我们共同被困的梦境,从你那端关闭实验协议,我才能……”她的身影开始闪烁,变得透明,“我的投射快耗尽了。下一次新月前,如果你不能在梦中完成操作,我的意识将彻底消散在梦境废墟里。”
陈默望着她逐渐淡去的轮廓,又看向那台尘封的仪器。最大的恐惧并非来自实验本身,而是此刻他心中翻涌的、陌生的愧疚与似曾相识的眷恋——这些属于“陈博士”的情感,正冲刷着他作为“管理员陈默”构筑了三年的平静假象。
“我该怎么回去?”他问,声音沙哑。
林薇彻底消失前,留下一句似叹息似呢喃的话,回荡在空旷的诊所:“入睡,陈默。然后,在梦里……杀死那个一直阻止你想起一切的‘自己’。”
月光冰冷,照着陈默手中那张已无字迹的纸条,和脑海中骤然响起的、遥远梦境里无面女子的指向。她所指的方向,此刻他明白了,正是镜中倒影。
</short_story>
不得不说”deepseek“还是挺有实力的,逻辑基本通顺,但还是有点虚幻了,文笔也可以,就是总喜欢,在内容中添加一些文言文式的话,要显得自己很有学问,却又和文中别的内容不太搭,能勉强用,最好是自己进行微调。
二、豆包
抖音旗下的AI工具,全方位发展,文本,视频,图片,什么都能生成。
以前是样样会点,样样不精,经过好多次迭代,生活中使用率还是非常高的。
内容如下:
雾锁钟塔
深秋的雾霭像一块浸了水的灰布,将青石镇裹得密不透风。林默攥着外婆临终前塞来的铜钥匙,站在镇口那座废弃钟塔下,寒意顺着衣领钻进骨髓。钟塔顶端的铜钟早已锈迹斑斑,却在风里发出断断续续的呜咽,像谁在浓雾深处啜泣。
外婆的遗嘱很简单:“钟塔第三层的木箱,藏着你母亲的秘密。” 母亲在林默五岁时失踪,外婆从此守着钟塔独居,直到三天前在塔下被发现,死因是突发心脏病。可林默总觉得不对劲,外婆的左手紧紧攥着半截染血的蓝布,那布料的纹样,和母亲失踪时穿的连衣裙一模一样。
推开吱呀作响的木门,霉味混杂着尘土扑面而来。塔内没有楼梯,只有一架盘旋而上的铁梯,每踩一步都发出刺耳的金属摩擦声,在空荡的塔腔里回荡。林默借着手机微光往上爬,二楼的墙壁上贴满了泛黄的寻人启事,都是母亲年轻时的照片,照片上的女人笑靥如花,眼神却透着一丝不易察觉的惶恐。
爬到第三层时,雾似乎更浓了,从破损的窗棂涌进来,模糊了视线。角落里放着一口陈旧的樟木箱,铜锁早已氧化发黑。林默插入钥匙,轻轻一拧,“咔哒” 一声,木箱应声而开。
里面没有信件,没有日记,只有一件叠得整整齐齐的蓝布连衣裙,领口处缝着一块小小的刺绣铭牌,上面绣着一个 “默” 字。林默的心脏猛地一缩,这件裙子,和母亲失踪时穿的那件一模一样,可尺寸分明是孩童款。
就在这时,身后传来轻微的脚步声。林默猛地回头,雾气中站着一个穿灰袍的老人,是镇里的老钟表匠陈叔。“你不该来这里,” 陈叔的声音沙哑,“有些秘密,藏着比揭开更好。”
“我母亲到底在哪里?” 林默攥紧了连衣裙,指尖泛白。
陈叔叹了口气,缓缓说道:“二十年前,你母亲生下你后,精神一直不太稳定。那天雾很大,她抱着你跑出家门,直奔钟塔。你外婆发现后追了过来,却看到你母亲站在钟塔顶层,想要抱着你跳下去。”
林默的身子微微颤抖,不敢相信自己的耳朵。
“你外婆拼命阻拦,拉扯间,你母亲失足坠塔。” 陈叔的声音带着一丝哽咽,“你外婆怕你知道真相后无法接受,便对外谎称你母亲失踪,还把这件童装缝补成你母亲衣服的样子,放在木箱里,想让你记住母亲的模样。她守着钟塔,守的是对你母亲的愧疚,也是对你的保护。”
林默只觉得大脑一片空白,外婆临终前的眼神、那半截染血的蓝布、木箱里的童装…… 所有线索串联起来,形成了一个残酷的真相。她踉跄着后退,后背撞到了木箱,里面的连衣裙掉落在地。
就在这时,她注意到连衣裙的裙摆处有一道隐秘的拉链,之前被叠得太紧没有发现。她颤抖着拉开拉链,里面掉出一张折叠的纸条,上面是母亲的字迹,娟秀却潦草:“他们要把我送走,我不能离开我的孩子。钟塔的钟表里,藏着能证明我们清白的东西。”
林默猛地抬头看向陈叔,只见他的脸色瞬间变得惨白。“你说的不是全部真相,对不对?” 林默的声音带着一丝颤抖,却异常坚定,“我母亲的死,和你有关,和镇里的人有关!”
陈叔后退一步,撞在雾蒙蒙的窗棂上,窗外的铜钟突然发出一声沉闷的巨响。“当年镇里人都说你母亲疯了,只有我知道,她发现了镇里走私文物的秘密,那些人想把她送走。” 陈叔的声音带着绝望,“我是帮凶,我没能救她。你外婆知道真相,却为了保护你,选择了沉默。”
雾气渐渐散去,阳光穿透窗棂,照在钟塔第三层。林默攥着母亲的纸条,看着陈叔颓败的身影,突然明白,外婆守着的不仅是愧疚,更是一个等待
比较喜欢用学生写作文的手法,故事结构有些牵强,故事合理性比较一般,基本无法去试用。
三、通义千问
阿里旗下AI,之前用的挺多,个人感觉文本功力还不错。
作品如下:
记忆的欺骗性
一座与世隔绝的海边疗养院,常年雾气弥漫,只有一条年久失修的栈道通向外界
主角才是真正的病人,他所调查的“失踪医生”其实是他自己浓雾像一层裹尸布,紧紧缠住黑礁疗养院。林默踩着吱呀作响的木栈道走来时,海风带着咸腥味灌进他的衣领。他是为查清陈医生失踪案而来的——这位精神科专家三个月前在此人间蒸发,只留下一本写满“他快醒了”的日记。
疗养院里静得诡异。前台护士眼神躲闪,说陈医生“早就走了”,可林默在档案室翻到的值班表上,陈医生的名字仍每日被工整地勾选。更奇怪的是,所有病人都对他投以一种混杂着恐惧与怜悯的目光,仿佛他才是那个该被关起来的人。
夜里,林默在陈医生办公室发现一面被白布遮盖的镜子。掀开一角,镜中映出他苍白的脸——但那双眼睛,分明透着不属于他的疲惫与疯狂。他猛地后退,撞倒了桌上的药瓶,几粒白色药片滚落出来,瓶身标签写着:“丙戊酸钠——用于控制躁狂型记忆解离。”
第二天,他在地下室找到一间上锁的治疗室。破门而入后,墙上贴满照片:全是“他”穿着病号服,在不同时间点对着镜头微笑或哭泣。最中央是一张诊断书,患者姓名:林默;主治医师:陈志远。诊断结论:“创伤后解离性身份障碍,主意识长期将自身投射为外部调查者,以逃避弑妻事实。”
林默浑身发冷。他记得妻子死于车祸,那天他正在外地出差……可记忆突然裂开一道缝隙——雨夜、方向盘、挡风玻璃上炸开的血花,还有副驾上那张熟悉又陌生的脸。原来他根本不是记者,而是因无法承受罪责而分裂出“调查者”人格的病人。陈医生并非失踪,而是三个月前被“林默”这个次人格在一次发作中推下悬崖。
他踉跄冲出疗养院,想逃回栈道尽头的现实世界。雾更浓了,几乎看不清脚下的木板。忽然,一只手从背后按住他的肩膀。
“林先生,该吃药了。”是护士的声音,温柔却坚定。
他缓缓转身,看见护士手中托盘上放着那瓶白色药片,旁边还有一份今日的值班记录——“主治医师:林默”。
海浪在脚下咆哮,林默低头,发现自己穿的不是西装,而是一件洗得发白的蓝白条纹病号服。远处,疗养院的窗户一扇接一扇亮起灯,每一扇后面都站着一个“他”,静静凝视着这个终于醒来的自己。
不得不说虽然故事篇幅最短,但写作很真实,没有去耍弄文笔,故事也一环扣一环,层层推进。
就是故事有些过于绕了,一般人容易看不懂。
四、claude
写作界多年的王者了,不过一般是需要花钱的,这里有个网站可以无限免费用,都不用登录,但什么时候不能用了就不知道了。(但第一步是肯定省不了的)
https://lmarena.ai/ 选择”Direct Chat“
有非常多的模型,我们选择最新的:claude-opus-4-5-20251101-thinking-32k
同样复制提示词然后发送:
作品如下:
<short_story>孤岛:
暴风雨已经肆虐了整整六个小时。
我蜷缩在壁炉旁,盯着跳动的火焰,努力让自己的手不再颤抖。别墅的落地窗外,闪电撕裂夜空,照亮了那片汹涌的黑色海面——那是我们与陆地之间唯一的距离,却远得像另一个世界。
"信号还是没有。"林远把手机摔在茶几上,声音嘶哑,"船最早也要等到明天风停。"
我们一共来了五个人。大学时代的老友聚会,陈薇提议租下这座私人海岛别墅,说要重温青春。如今想来,这个提议像是某种宿命的开端。
第一个死的是陈薇。
晚餐时她突然倒下,红酒洒了一地,像是某种不祥的预言。验过她的杯子后,林远脸色煞白地告诉我们:氰化物。
"一定是我们中间的某个人。"许诚的目光像刀子一样扫过每个人的脸,"这岛上只有我们五个。"
恐惧开始在空气中发酵。我们把陈薇的遗体抬进储藏室,然后各自锁好房门。没人敢合眼,走廊里整夜都能听见彼此警觉的脚步声。
凌晨三点,一声惨叫刺破雨声。
我们冲向许诚的房间,门虚掩着。他倒在书桌前,后脑勺的伤口还在往外渗血,旁边是一座染血的铜制座钟。
"门……门锁着的……"林远浑身发抖,"他不可能自己开门……"
我仔细检查窗户,发现插销完好。这是一个密室——或者说,看起来像是密室。
"会不会是自杀?"我轻声说,"他一直对陈薇有好感,也许……"
"别开玩笑了!"最后一个人——方晴——歇斯底里地尖叫起来,"谁会用这种方式自杀?凶手就在我们中间!"
剩下的三个人,坐在客厅里互相对视。火焰的影子在墙上跳舞,把每个人的面孔都扭曲成可疑的形状。
方晴怀疑林远。因为十年前,许诚曾抢走他暗恋的女孩。
林远怀疑方晴。因为陈薇的红酒,是方晴倒的。
而我呢?我只是沉默地看着他们争吵,适时地露出惶恐的表情。
"我们必须待在一起,"我提议,"互相监视。这样凶手就没有机会了。"
他们同意了。
我们三个人在客厅里熬到黎明。雨势渐弱,林远说他要去厨房找点吃的。方晴执意要跟着,留我一个人看守客厅。
五分钟后,我听见了厨房传来的两声闷响。
当我"慌张"地推开厨房门时,林远和方晴已经倒在血泊中。煤气灶的火苗静静燃烧,映着两具扭曲的遗体和那把插在林远后背的剔骨刀。
我跌坐在门口,手捂着嘴,发出恰到好处的呜咽。
然后,我站起来,走到窗边,看着逐渐平息的海面。
救援船明天就会到达。警察会看到一个浑身颤抖、泣不成声的幸存者——唯一从这场"疯狂内斗"中活下来的可怜人。
陈薇的红酒,是我提前换过的。许诚房间的门锁,我在三天前就动过手脚,门能从外面打开,再自动弹回。林远和方晴单独去厨房时,正是我给他们创造的"机会"——然后我从后门悄悄绕进去,在他们互相猜疑的间隙,完成了最后的收割。
十年了。
十年前那场车祸,他们四个坐在车上,我妹妹骑着自行车。他们酒驾、肇事、逃逸,最后用钱摆平了一切。
法律放过了他们。
但我没有。
我深吸一口气,望着天边透出的第一缕微光。暴风雨过去了,新的一天就要来临。
我是唯一的幸存者。
我也是唯一的真相。
</short_story>
王者依旧表现非常的稳定,内容一步步的递进,内容没有花哨的词汇,故事结构性也很好,很自然的完成了结尾,没有太高深,这就是平常看到的悬疑小说的样子。
五、gemini-3-pro
就是最近最火的那个”gemini-3-pro“ 可以手搓游戏机,手搓APP,今天就试试它的文本功力吧
使用地址还是刚才的网站,选择gemini-3-pro模型
作品如下:
<short_story>深渊镜像
暴雨已经在这个城市肆虐了整整三天。
林宇蜷缩在老式公寓那张磨损严重的皮沙发里,手里紧紧攥着那架尼康望远镜。窗外,雨水如无数条银蛇在玻璃上蜿蜒,模糊了城市的霓虹。他的房间里没有开灯,只有笔记本电脑幽蓝的光映在他苍白的脸上,空气中弥漫着速溶咖啡和陈旧书纸混合的霉味。
这就是林宇的生活——作为一名悬疑小说家,他习惯于在黑暗中窥探光明,或者更确切地说,窥探光明背后的阴影。
他的目光聚焦在马路对面那栋刚竣工不久的摩天大楼——“黑曜石中心”。那是一座通体覆盖着黑色镜面玻璃的庞然大物,在雨夜中像一块巨大的墓碑耸立着。据说那里入住率极低,到了晚上几乎是一片死寂。
但在今晚,第24层的一扇窗户引起了林宇的注意。
那是一个昏黄的矩形光斑,在漆黑的大楼立面上显得格外突兀。林宇举起望远镜,调整焦距。模糊的画面逐渐清晰:那是一个布置考究的客厅,墙上挂着一幅红色的抽象画,角落里有一盏复古的落地灯。
“有点意思。”林宇喃喃自语。
突然,画面中闯入了一个男人。虽然隔着雨幕,看不清面容,但那个身形显得极度焦躁。男人穿着一件深灰色的风衣,在客厅里来回踱步,时不时挥舞着手臂,似乎在对着空气——或者死角里的某个人——咆哮。
职业本能让林宇的神经紧绷起来。他屏住呼吸,手指下意识地去摸索桌上的录音笔,这是他记录灵感的习惯。
接下来的画面让林宇的心脏猛地收缩。
男人突然停下脚步,猛地扑向了沙发后面。紧接着,一只纤细的手臂挣扎着扬起,又无力地垂下。男人手中寒光一闪,那显然是一把匕首。一下,两下……动作机械而残忍。红色的液体溅到了那盏复古落地灯的灯罩上,瞬间暗淡了室内的光线。
“天哪……”林宇感到喉咙发干,冷汗瞬间浸透了后背。这是一场谋杀,一场正在进行的、活生生的谋杀。
他必须报警。
林宇颤抖着手去抓手机,但在拨号键按下之前,他停住了。望远镜里的那个凶手,似乎察觉到了什么。
那个穿着深灰色风衣的男人缓缓转过身,僵硬地走到了窗前。他双手撑在玻璃上,脸几乎贴着窗面,仿佛在极力穿透这层层雨幕,寻找着唯一的目击者。
林宇吓得立刻蹲下身子,躲在窗台下的阴影里。心脏在胸腔里剧烈撞击,发出仿佛要震破耳膜的轰鸣声。
他看见我了?不可能。我这边没开灯,他看不见我。
过了好几分钟,好奇心战胜了恐惧。林宇慢慢探出头,再次举起望远镜。
那个男人依然站在窗前,姿势没有变。但这一次,借助偶尔划过天际的闪电,林宇终于看清了那个房间的细节。
一种难以言喻的诡异感爬上心头。
那个房间的布局……那幅挂在墙上的红色抽象画,怎么看着有些眼熟?还有那盏被溅上血迹的复古落地灯,灯罩的边缘有一处烧焦的痕迹——那正是林宇上个月抽烟时不小心烫坏的。
林宇猛地放下望远镜,环顾自己所在的这间黑暗的客厅。
没有开灯。
他再次看向对面。对面“黑曜石中心”的那扇“窗户”里,那个男人依然死死地盯着这边,眼神空洞而绝望。
林宇的大脑在一瞬间因为过载而产生了一阵尖锐的耳鸣。他终于想起来了,那栋“黑曜石中心”的外墙采用的是世界顶级的全反射单向玻璃。在夜晚,当外界光线微弱而内部黑暗时,它就是一面巨大无比的、完美的镜子。
他刚才看到的不是对面的住户。
他看到的是自己所在这栋楼的镜像。
那盏落地灯,就是他身后的那一盏。那个房间,就是他现在的房间。
那么,那个穿着深灰色风衣的凶手是谁?
林宇感到脖颈后方传来一阵温热而潮湿的触感,像是有人在他的耳边轻轻呼气。
望远镜从手中滑落,重重地砸在地板上。他僵硬地抬起头,看向对面镜面玻璃反射出的画面:
在他的身后,在他刚才一直以为空无一人的黑暗客厅里,一个穿着深灰色风衣的男人正静静地伫立着,手里握着一把还在滴血的匕首,嘴角勾起一抹残忍的微笑。
男人举起刀,对着林宇的后颈,做了一个“嘘”的手势。
而林宇,正透过对面的玻璃,眼睁睁地看着自己的死亡降临。
</short_story>
文本非常不错,很贴近这类小说的写法,氛围营造的很好,故事也很吸引人,让人有看下去的冲动,缺点就是故事逻辑不行,故事结局太合理。
六、grok
之后是马斯克的”grok“ 号称最客观的AI
同样还是这个网站,选择最新的grok-4.1
作品如下:
【遗忘的摇篮曲】
海雾常年不散的黑岩湾,悬崖边只有一栋房子,像被世界遗忘的骨头。林晓把钥匙插进生锈的锁孔,门却自己开了——风,或者记忆。
她三十五岁,离婚半年,腹部偶尔还在隐隐作痛,医生说是“压力性痉挛”。她没告诉任何人,她已经怀孕七个月了。她骗所有人都说去欧洲散心,其实躲来这座母亲留下的老宅,准备一个人把孩子生下来,再把孩子送走。她不想再被任何生命绑架。
第一晚,她就听见了哭声。
很轻,像从子宫里直接传到耳膜。她按住肚子,孩子在踢她。她以为是胎动幻听。
第二晚,哭声变成真实的婴儿啼哭,从地下室传来。她披衣下楼,手电筒的光在墙上抖成一团鬼影。地下室空荡,只有一个被帆布盖着的旧摇篮——她小时候母亲推过的那一个。
她掀开帆布,摇篮里躺着一件发黄的婴儿衣,胸口位置有一片暗褐色硬块,像干涸的血。她闻到一股甜腥味,和她这几天偷偷冲洗的羊水味一模一样。
第三晚,哭声不再从地下室来,而是从她自己肚子里炸开。
她尖叫着醒来,发现床单湿了一大片——羊水破了。
阵痛像潮水,她爬到客厅,咬着毛巾把孩子生了下来。一个女孩,脐带缠颈,哭声微弱得像猫崽。
林晓盯着她,眼泪和汗混在一起。
孩子哭得太响了,响得她头要裂开。
她想起母亲当年也是这样抱着她哭,哭到整栋房子都在颤抖,然后母亲把她塞进摇篮,走了出去,再也没回来。官方说是上吊自杀,可小镇的人都说,听说那女人先掐死了孩子,才把自己吊起来的。
林晓低头看着怀里的女儿,突然懂了母亲。
她用颤抖的手掐住孩子细小的脖子,直到哭声停止。
世界安静了。
她把孩子裹进那件染血的旧婴儿衣,抱到地下室,挖开潮湿的土地,埋在摇篮下面。然后她洗澡,换衣,躺回床上,像什么都没发生。
第二天早上,她“醒来”时,发现自己站在镜子前,肚子平了,眼睛下面是两团青黑。
她听见地下室传来婴儿的哭声。
她微笑,走下楼,轻轻推开地下室的门。
“别哭了,妈妈在呢。”她柔声说,声音和二十五年前被母亲掐死的自己,也一起埋了。
现在,轮到她当母亲了。永远。内容非常混乱,故事结构很差,唯一的优点就是文本确实非常贴近这类小说的写法、七、gpt-5.1-high
最后是宇宙最强AI ”chatgpt“选择最新模型内容如下:
<short_story>一整层写字楼,只剩下键盘敲击声还在熬夜。我缩在工位角落里,改着最后一版弱电改造方案。工牌上写着“物业设备维护——周野”,听起来像个管灯泡的,其实就是谁电脑蓝屏、谁空调不制冷,都来喊我。九点半,整层还亮着灯的,只剩我们公司和对门的会计事务所。秦总的办公室门半掩着,光线锋利。他打完电话,伸了个懒腰,顺嘴冲外面喊:“周野,网管小周,十点再跑一下机房,我明天要视频会,别掉链子。”语气像吩咐去倒杯水。我“嗯”了一声,目光又落回方案上。纸面上,消防应急电路、配电箱位置、摄像头线路,一条条标得工整。没人注意到,A座东侧安全楼梯扶手旁,我特意画了个小叉,又用橡皮轻轻抹掉。十点整,外面雷声滚过来,整栋楼轻轻抖了一下。灯灭了。一瞬间,写字楼像被谁掐住了喉咙,只剩打印机停转时那声长长的叹息。应急指示灯迟钝地亮起几块,幽绿一片,比彻底的黑更让人发毛。有人低声骂娘,有人摸出手机开手电。秦总推门出来,手机光从下往上打着他的脸,阴影把眼窝陷得很深。“怎么又跳闸?”他皱起眉,“周野,机房有UPS,先看核心交换机,别影响数据。”他喊我的时候,从来不看人,只看问题。我站起,顺手摸了摸挂在胸前那串门禁卡。整栋楼的配电房、弱电井、安全门,我几乎都有权限开——谁让物业部人手少又没人愿意记那些乱七八糟的电路图呢。走廊里手机光一束束晃动,像一群没头苍蝇。对门会计事务所那边有人探头出来:“秦总,你们也停电了?听说昨天刚有安全检查啊。”“老楼了,毛病多。”秦总敷衍一句,已经朝电梯间走去,“电梯不能用,走楼梯。周野,你先去机房,我下去看看总闸。”他转身时,习惯性伸手扶了下走廊尽头的扶手——那截在上周检修时,被我悄悄卸掉两颗固定螺丝的金属栏杆。我故作犹豫:“总闸在地下一层配电室,太黑,我先去拿应急手电吧?”“少废话。”他抬腿就往东侧安全楼梯口走,“手机有灯。”他的鞋跟踏在水泥楼梯上,发出空洞的一声。我站在走廊,看着那扇安全门缓缓合上,门边绿色的“安全出口”标志灯轻轻闪烁了一下,像眨了一次眼。同事老刘从茶水间探出头:“小周,机房那边走西侧楼梯近,你别跟着秦总,等会他又说你磨蹭。”“行。”我冲他摆摆手,故意让手机光晃得大些,让走廊尽头的监控探头捕到一个模糊的人影转向西侧。几分钟后,我们刚在机房确认核心交换机确实靠UPS苟延残喘,楼里就炸开了锅。尖叫声、乱跑的脚步,从楼道那头传过来,像一股看不见的潮水。有人拍着机房的门:“开门!出事了!东侧楼梯有人摔下去了!”我和老刘对视一眼,心里“咯噔”一下——准确地说,是演给自己看的那种“咯噔”。然后,我们一溜小跑冲向东侧。应急灯惨白一条,楼梯间像一个深井。血腥味出乎意料地快,比光还先到。三层的平台上,几个人挤成一团,手电光聚焦在下面那团扭曲的身影上。秦总仰面躺在一楼平台与下一段楼梯之间,头歪着,脸朝向楼梯上方。手机摔得老远,屏幕仍亮着,照着他张大却没来得及叫出的嘴。扶手在他旁边横七竖八地倒着,断口处金属裸露,像一根被生生折断的骨头。有人捂嘴干呕:“妈的,这也摔得太——”“别碰他!”我抢先喊出口,语气比自己预想的更镇定,“等警察。”警报声撕开了雨夜。楼宇广播用备用电慢吞吞地响起,让大家留在原地等待救援。直到消防和急救冲上来,才有人注意到东侧这段楼梯间的摄像头灭着红点——停电后,这一块没有后备电。第二天,整栋楼都在复盘昨晚的意外。“安全扶手螺丝严重锈蚀,遇到外力折断,导致人员坠落。”安全检查组的负责人翻着报告,一脸正经,“加上停电、视线不佳,被害人未及时察觉风险。综合研判,为意外事故。”“物业怎么干的活?”有人愤愤。物业经理陪笑:“之前确实有报告过松动,但没想到——唉,那会儿成本压得紧,上面不同意整栋更换。”没有人问起,那份“报告”是谁写的,又是谁在领导的点评里,被红笔圈了一个“爱小题大做”。警察还是来过一趟,例行公事般调取了监控。可偏偏东侧楼梯这一路,既逢停电,又因为布线年代久远,本就没有接上UPS。最后一个拍到的,是秦总走出办公室的背影,之后便是一片雪花。“确定没有人跟在他后面?”民警问。“当时太乱了。”老刘挠头,“印象里小周往西侧去了,秦总自己先下楼……对吧,小周?”所有目光一齐落到我身上。我低头翻着昨晚的机房记录,屏幕上清清楚楚地写着十点零五分,我刷卡进机房,十点一刻离开。“我一直在机房,UPS那边要人看着。”我抬头,露出一点紧张又配合的笑,“这楼的线我熟,真要是我干的,早把监控一起弄黑了。”几个人跟着笑了两声,气氛轻松下来。民警合上本子:“那就当意外处理,有情况再联系各位。”案头一摞复印纸,是我这两年画的各种线路图、安全整改建议。一页页压在一起,厚得像一本没人想翻的小说。最上面那张,是昨天刚打印出来的——配电室总闸位置改建建议,角落里有个不甚起眼的签字:“审核:秦川 意见:缓办”。晚上,整栋楼又恢复了惯常的亮度,仿佛昨天那一摔,只是电路里一次不起眼的短路。我一个人站在东侧楼梯的转角,手指轻轻触碰那段已经被拆走的扶手残骸。新的扶手订单还在走流程,这块空缺被一条红白相间的安全带横着封住,上面写着“施工中,注意安全”。没人会去追溯,一个普通工作日的午休,我拎着工具箱来这里“巡检”,拆掉两颗锈蚀的螺丝,又把扶手轻轻往回一扣,看上去与以前并无二致。没人会在意,我在例行巡检表上加粗了一行“小隐患,建议尽快更换”,然后被领导的“成本压力大,暂缓”一句话压进了档案柜。也没人记得,两年前在这个楼里被裁掉的,还有一批保洁和保安——包括我父亲。他拿着一纸“自愿离职协议”,听完秦总那句“你们这种岗位,换谁都一样”,在楼下广场蹲了一夜,第二周就倒在工地上,心梗发作。从那天起,我花了整整一年,把这栋楼的配电图、监控布局、安全通道,背得比谁都熟。再花了半年,熬夜自学、考证,从外包公司转进了物业。每一张表、每一次巡检签字,都是在为昨晚那十分钟预演。停电的时间,选在雷雨天;总闸的开关损耗,我提前测算过,保证跳闸后还能迅速合上,不至于引起大范围追责;摄像头的盲区,用“老旧线路待升级”的理由拖了三次预算会。唯一无法精确计算的,是他踩出那一步的力道。我低头,看着楼梯下方那片已经洗得干干净净的地面。血渍被擦走,水泥却好像更暗了一点。“完美犯罪”,在推理小说里,总是有天才侦探来拆穿。我这种小人物没有天才对手,连认认真真怀疑一下的眼神,都没等来。楼里的人已经在讨论新的总经理会是谁,谁的项目会被搁置,谁的奖金可能会晚发。我提着工具箱,从他们身边走过,没人抬头。门禁卡在胸前轻轻晃着,卡面上的名字随着走动一下一下颠簸。周野。人群里随便丢一个,都能撞见的名字。写的也非常好,从各个方面都找不出什么太大毛病,只能说精彩程度和悬疑这个方面一般,让大家都知道结局,只是一步步讲出是怎么做的,像在叙事,读者的阅读兴趣不会非常的强。总结:
有条件的,最好用的文本工具依旧是claude,从各个方面讲都无可挑剔。没条件的就用通义千问,写的内容也完全够用。












发表评论